为进一步帮助家庭经济困难学生顺利完成学业,确保国家助学金评定的公正、公开、公平性,根据省教育厅学生资助管理中心和学校要求,人文与国际教育学院严格按照下发相关文件开展助学金评定工作。我院43名辅导员老师对所带班级依次进行政策宣讲,组建、培训民主评议小组,明确工作原则、评议细则和评定流程,同时全程参与并监督评定过程,以确保国家助学金能够发放到最需要的同学手中。
评选结果如下:
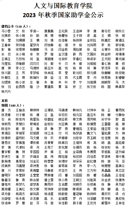
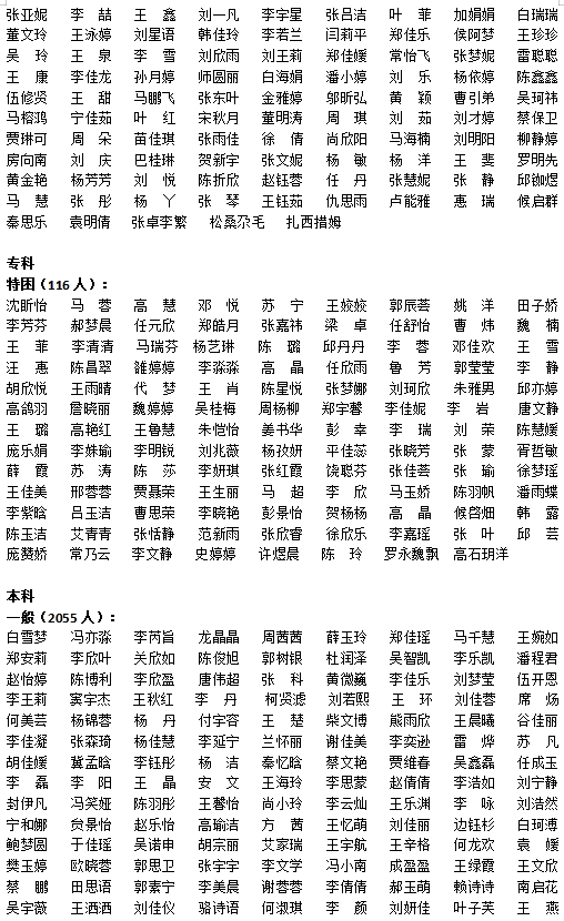
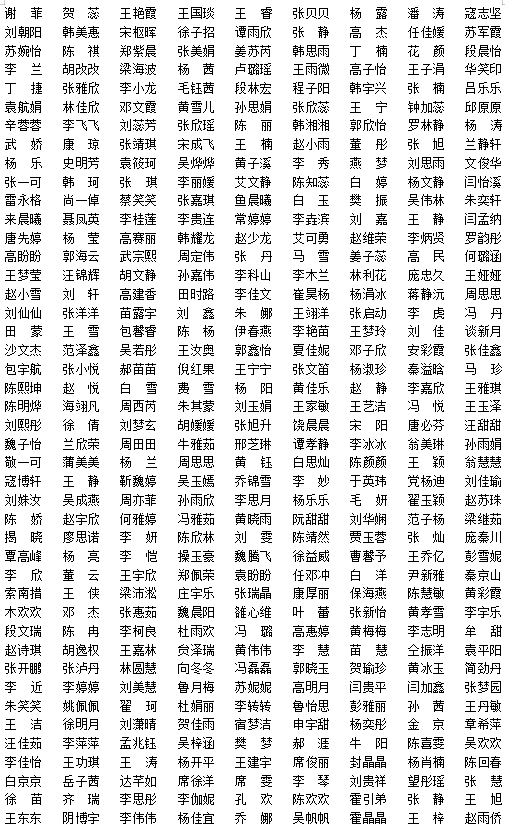
2023年秋季国家助学金共资助家庭经济困难学生3223人,其中建档立卡:118人、本科特困:680人,专科特困:116人,本科一般困难:2055人,专科一般困难254人;现对助学金评定结果予以公示:
(名单附后)
公示期为5个工作日:2023年11月9日—2023年11月15日
公示期内如有任何问题,可向学院领导反馈:
人文与国际教育学院党委书记、副院长:南兵18991959110
人文与国际教育学院党委副书记:韩斌18089263788








