为坚持以习近平新时代中国特色社会主义思想为指导,贯彻全面从严治党战略部署,突出党建引领作用,坚持政治引领、强化思想武装,加强三风建设,形成优秀的党员群体文化氛围。会计与金融学院党委于6月11日开展了“党建引领促三风—最美党员笔记”评选活动。
本次活动将从本支部所有预备党员笔记中评选出1个一等奖,2个二等奖,3个三等奖,10个优秀奖。通过党员笔记评选活动强化了我院党员的学习意识,使他们更加重视理论学习,认真记录学习心得和体会,提升自身的政治素养和理论水平。也为我院为党员提供一个交流学习成果的平台,通过分享笔记,互相学习、借鉴,拓宽知识视野。同时,评选出的优秀笔记和党员可以成为榜样,激励其他党员向其看齐,营造积极向上的学习氛围。
本次党员笔记评选活动分别从笔记内容的完整性、准确性、深度与广度等方面进行赋分。注重笔记的结构是否清晰,条理分明,便于阅读和理解。在记录形式、总结归纳等方面是否有创新之处。以及所写的心得体会是否深刻、真实,体现出对党的认识和自身党性修养的提升。
此次评选活动是对我院党员学习过程和成果的一种检验方式,能直观反映党员对党的知识、方针政策等的掌握程度。我院所有预备党员共同参与这样的活动,增强党组织的凝聚力和向心力。
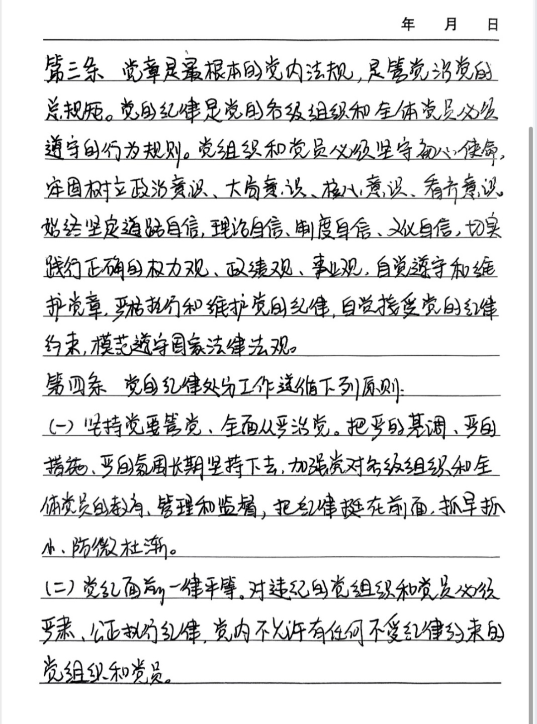
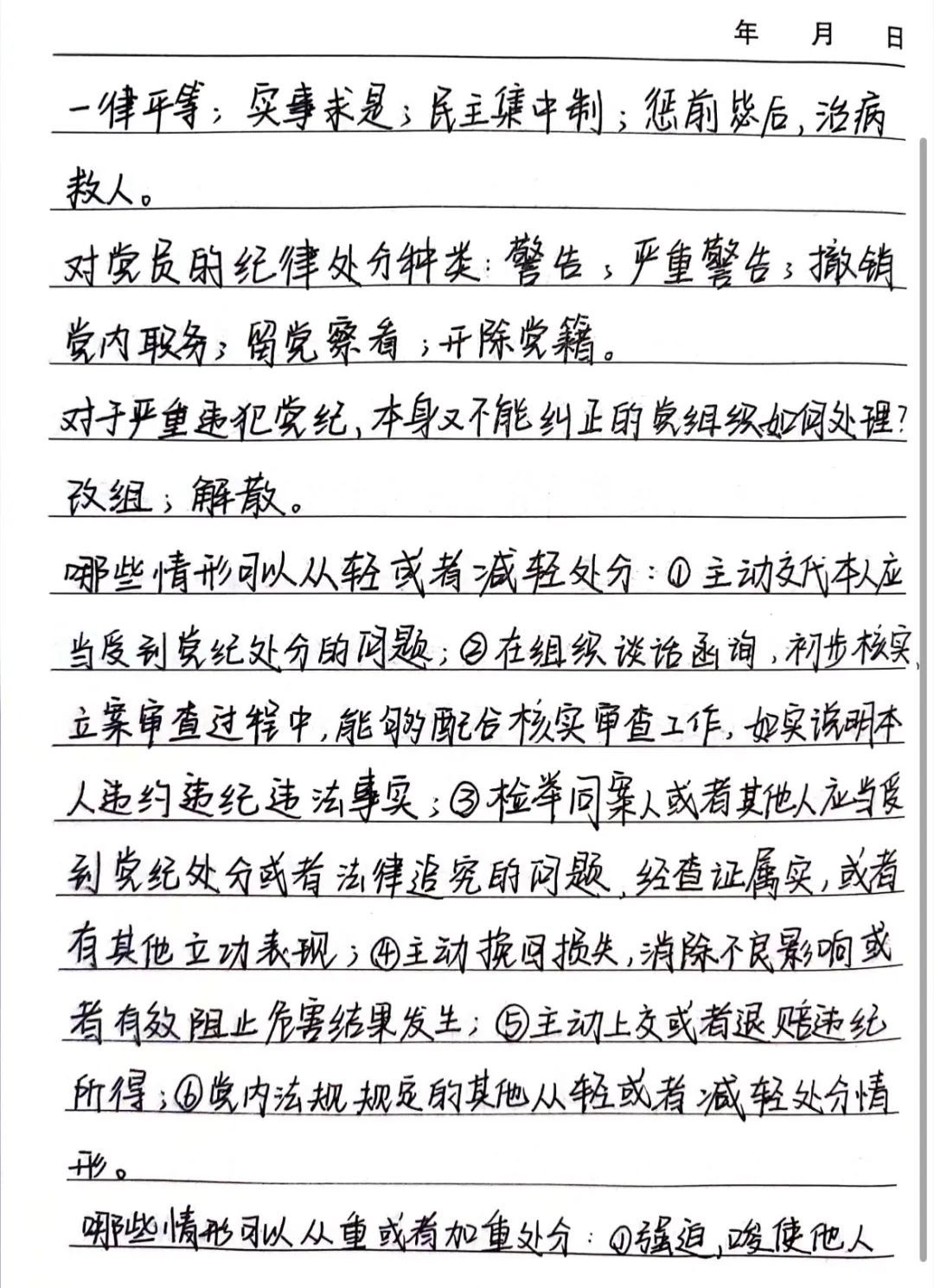
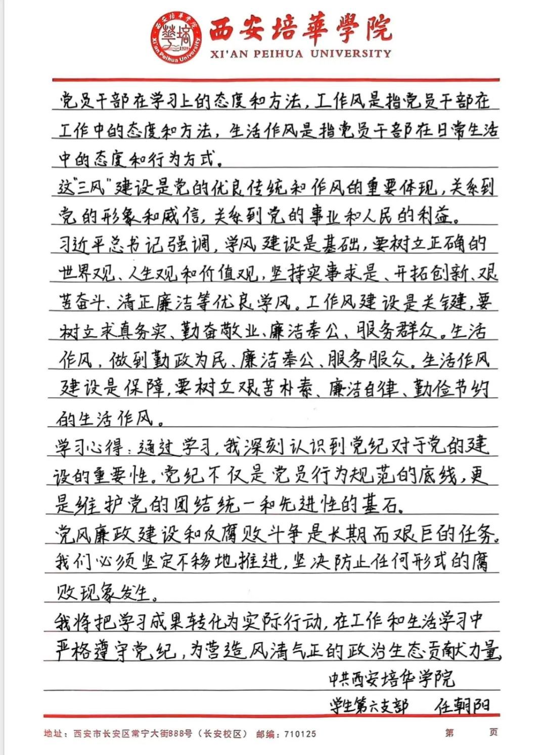
经过激烈讨论,评委们从众多优秀笔记中评选出了各个奖项的得主。这些优秀的获奖笔记能将学习内容与工作、生活实际紧密结合,体现学以致用。从笔记中也能看出他们认真、积极地学习态度。有些笔记更是体现对当前时事政治和党的最新要求的关注和学习,值得我院所有党员学习。
一等奖


二等奖




三等奖






优秀奖















(优秀奖仅展示部分)
全面从严治党为国家治理提供坚强的政治保障和组织保障,营造了风清气正的政治环境,促进党内政治生活的健康发展,同时也提升了党的执政能力和领导水平,增强党的凝聚力和战斗力,为党长期执政奠定坚实基础。我院党委必将跟随党的步伐,防止腐败和不良风气侵蚀,营造一个风清气正的会计与金融学院。