我校将于2025年3月12日对不同类型入学申请者组织进行分类考试招生考试,考生须知如下:
一、报名时间
拟向我校提出入学申请的考生必须于2025年3月7日9:00至3月10日17:00,登录陕西省教育考试院门户网站(网址:https://www.sneea.cn)或陕西招生考试信息网(网址:https://www.sneac.com),依据本人意愿向我校提出申请。
报名通道点击直达
二、报名确认
1、考生于考试之前进行确认,签订“考试诚信承诺书”,领取我校测试科目准考证。
温馨提示:考生从学校东门入校,并出示申报我校成功的截图即可至明德楼一楼招生与就业指导中心打印准考证。
2、2025年3月12日为考试日,考生须携带本人第二代“居民身份证”原件、准考证,参加相应专业类考核科目的测试。
三、考试时间:

注:只有同时参加文化素质和职业适应性(技能)测试的考生方有资格可参加预录取。
温馨提示:请考生8:30前到达我校招生与就业指导中心,集合备考。
四、考试地点:
西安市长安区常宁大街888号西安培华学院长安校区
乘车路线:地铁2号线(何家营站B出口);公交车500路、323路、324路、335路、338路、332路(培华学院站)
五、联系方式
咨询热线:029-85680000
咨询QQ:800002210
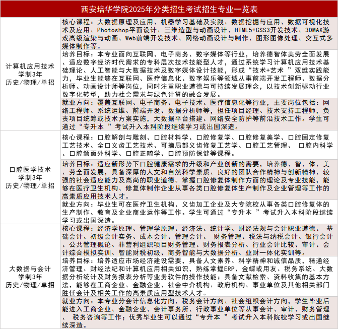
附:西安培华学院2025年分类招生考试招生专业一览表

若有任何问题,请通过官方咨询渠道联系我们。