亲爱的2024级新生,你们好
欢迎大家加入智能科学与工程学院
开启期待已久的大学生活
小编为大家准备了一份超实用的新生攻略
快来一起看看吧
扫码关注智能科学与工程学院公众号


(学校地图,建议收藏)
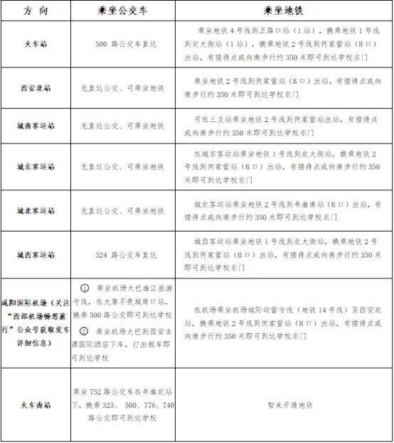
一、入学攻略
(一)入学路线篇:
2024级新生报道时间:9月1日-2日
来校新生可参考如下路线:

注:正值返校高峰期,乘车时,请各位新生携带好个人物品,上下车时及时检查个人物品,尤其注意保管好贵重物品,乘坐公共交通时不要轻易相信他人。
(二)入学材料篇:
报道地点:育英楼(智能科学与工程学院)
1.本人身份证、准考证
2.录取通知书
3.团员档案、团员证、团员关系证明、入团志愿书等相关团员材料
4.学籍档案,有密封条(不能开封)
5.照片:一寸、二寸(白底、蓝底、红底)免冠证件照各10张;也可以手机内可保存电子版照片,后续在学校可以根据需要打印

(报到流程,如有变动,以实际情况为准)
二、宿舍攻略
男生宿舍为16—22号楼,坐落于学校的西南角,离阳光餐厅和操场比较近,女生宿舍为1—15号楼,坐落于学校的东北角,离大学生活动中心和餐饮街区(后街)较近。
(一)必备用品:
1.洗漱用品:牙刷、牙膏、牙杯、洗面奶、毛巾/洗脸巾、盆、木梳、镜子、护肤品、开水瓶等。
2.沐浴用品:洗发水、沐浴露、护发素、澡巾、拖鞋、浴球等。
3.医药用品:创口贴、碘伏棉球、酒精棉球、感冒药、胃药、退烧药、体温计等。
(二)违禁用品:
1.违规电器:烧水壶、卷发棒、电暖器、电褥子、吹风机等。
2.其它违禁用品:赌博游戏物品(麻将、扑克牌)、易燃易爆危险物品。
3.寝室禁止饲养小动物!
以上物品都不能带
(三)宿舍门禁时间及洗漱
宿舍需要刷脸进入,宿舍晚上有门禁,需要门禁前按时返回宿舍。宿舍楼的一层设有洗衣房,并配备多台全自动洗衣机、洗鞋机以及烘干机。每一楼层都设有热水间和淋浴间。
三、军训攻略
1.军训必备用品:军训服、防晒霜、防晒喷雾、预防中暑的药物、纸巾、湿巾、水杯、雨伞、润喉片、防蚊虫药品、风油精、创口贴。
2.军训衣物:统一发放的军训服。
四、快递攻略
快递信息填写本人姓名及手机号
邮寄地址:陕西省西安市长安区常宁大街888号西安培华学院
学校快递点位置:
大学生活动中心
学校北门邮政快递
餐饮街区(后街)
五、温馨提醒——提高警惕机智应诈
开学季是学生受骗的高发期,小新橙们务必要提高警惕,对各类信息进行多方核实、反复求证,避免落入骗局陷阱。
01谎称学校缴费
不法分子通过非正常渠道获取新生信息,以学校名义给新生家长邮寄或发送“补充内容通知书”,谎称学校收钱,要求家长将钱款汇到指定银行账户。

02假冒师生组织活动
不法分子冒充学校老师、同学,假以学校名义建立新生QQ、微信群,随后以进行线上培训活动、购买入学资料等名义实施诈骗。

03佯装迎新借机行窃
每到开学季,总会有骗子冒充学校迎新人员,佯装热情帮忙或主动上前搭讪。在骗取新生及家长的信任之后,借机盗走新生的行李或其他物品。

04推销假冒伪劣产品
新生入学后,可能会遇到一些所谓的学长学姐来推销日用品,例如充电宝、网线等,这些东西大多是假冒伪劣产品,价格昂贵,而且没有售后。

以上就是为大家提供的新生攻略
期待你们的到来
顺利开启大学四年的美好生活
我们在智能科学与工程学院等你