为贯彻落实习近平总书记关于青年工作的重要指示,全面贯彻落实从严治团的重大决策部署,进一步加强我校团组织建设,激发学校青年的政治热情。会计与金融学院团委秉持着从严治团的要求,严格按照《中国共产主义青年团章程》和相关细则,顺利完成了发展团员评选工作,为团组织注入了新鲜血液,也为学院的团学工作注入了新的活力。
2025年上半年发展新团员工作部署会

为深入贯彻习近平总书记关于青年工作的重要思想,全面落实从严治团要求,规范团员发展程序,加强团员队伍建设,规范发展团员工作,严格把好团员发展“入口关”,会计与金融学院团委特于2025年3月18日在J201开展2025年上半年发展新团员工作部署会。会议中强调了评选发展团员的要求,同时也强调了评选工作的公正性和严肃性,要求各团委干部严格按照程序和标准进行评选,确保每一名新发展的团员都符合团组织的要求和期望。

团务知识测试


2025年3月20日,会计与金融学院团委在J201组织开展了2025年上半年入团积极分子基础团务知识应知应会。这不仅是一场知识的检验,更是一次思想的洗礼。这场测试使同学们深刻认识到自己对团务知识的掌握程度,进一步增强了思想意识,厚植了积极向团组织靠拢的坚定信念。
优秀试卷展示

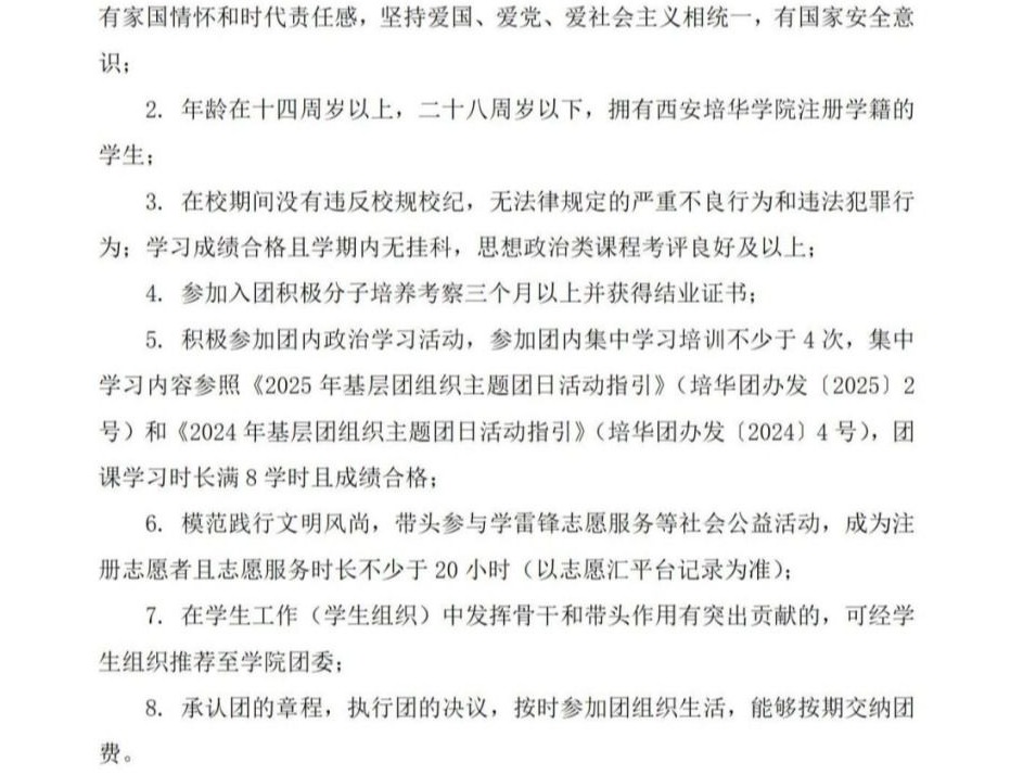
公示名单

此次发展团员评选工作虽已圆满结束,会计与金融学院团委的脚步从未停歇。会计与金融学院将继续加强入团前教育,不断完善入团积极分子培养方案,严格把好团员入口关、质量关和教育关。锻造出一支有信仰、讲政治、重品行、争先锋、守纪律的团员队伍,为学院的团学工作增添新的光彩,为共青团事业贡献新的力量!
公示期间自2025年3月28日—3月30日。在此期间,如有任何异议请于3月30日18:00前到博远楼2111办公室刘经纬老师处反馈。