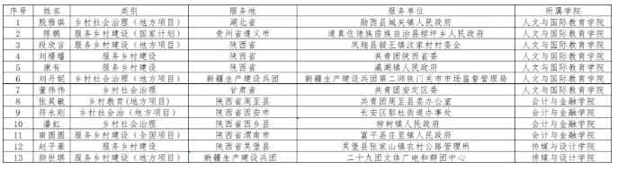
为充分发挥优秀志愿者模范带头作用,鼓励和引导广大西部计划志愿者踔厉奋发、砥砺前行,以昂扬的奋斗姿态投身全面建设社会主义现代化国家新征程,在服务基层发展、服务人民群众的志愿服务实践中锻炼成才,经西部计划各省级项目办推选、全国项目办审核并公示,西安培华学院符永刚等13名西部计划志愿者被评选为2023-2024年度大学生志愿服务西部计划考核等次优秀志愿者。


学校13名西部计划志愿者获评全国西部计划考核优秀等次志愿者
近年来,学校积极响应国家号召,按照校团委工作部署,一是鼓励培华学子积极参与志愿服务活动,走出校园,深入基层,了解社会。二是充分发挥榜样模范带头作用,鼓励和引导广大西部计划志愿者踔厉奋发、砥砺前行,在服务基层发展、服务人民群众的志愿服务实践中锻炼成才。三是大力开展第一课堂与第二课堂的有效结合,动员大学生投身社会实践,在实践中经风雨、见世面、壮筋骨、长才干,以昂扬的奋斗姿态投身全面建设社会主义现代化国家新征程。后期,学校将继续加强基层组织建设,发挥思想政治引领功能,在青春的接力中,一批又一批培华志愿者在祖国西部和基层一线续写青春的奋斗故事。