
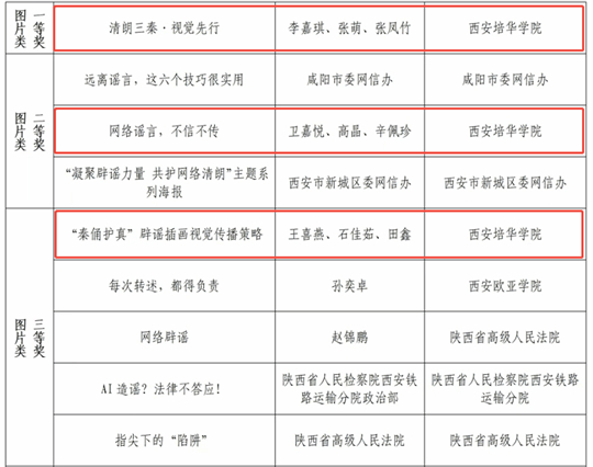
2月2日上午,“凝聚辟谣力量 共护网络清朗”——第四届陕西省互联网辟谣宣传优秀作品发布会在西安举办。陕西省委网信办副主任马卫东、中央网信办举报中心相关业务处室负责同志出席活动并为优秀作品颁奖。在此次评选中,西安培华学院斩获一、二、三等奖各1项,其中作品《清朗三秦·视觉先行》获图片类一等奖,是全省高校在该类别中唯一的最高奖,这些作品以创新的视觉语言和扎实的研究脱颖而出,既展现了学子守护网络空间的决心,也彰显了高校在网络内容建设中的创新担当。

近年来,西安培华学院将网络育人深度融入“大思政”格局,积极构建清朗网络空间,注重顶层设计,依托专业优势,建立师生共创机制,引导创作聚焦时代主题与社会关切的网络文化精品。此次在第四届陕西省互联网辟谣宣传优秀作品评选中,学校选送的视觉设计作品兼具思想性、艺术性与传播力,集中体现了学校在网络文化创作领域的专业实力与育人导向。学校坚持“创作与传播并重”,通过多维平台推广优秀作品,使创作过程本身成为提升学生网络素养、增强社会责任感的生动实践课堂。学校将继续深化内容创作,让优秀网络作品成为传播正能量、培育时代新人的“数字火种”,共筑清朗网络空间。
据悉,第四届陕西省互联网辟谣宣传优秀作品征集活动自2025年9月启动,吸引了各市、省级有关部门、高校等单位和个人踊跃参与,共征集到1028件作品。经公开征集、初评、专家评审等环节,最终评选出41部优秀作品。这些优秀作品紧扣社会热点与民生关切,涵盖AI谣言辨析、防诈辟谣、重点群体网络权益守护等多个领域,以文字论述、海报设计、短视频和系列化解读等丰富形式生动揭露谣言危害,兼具思想性与传播力。
来源:http://www.huaue.com/mxdt2026/2026228112253.htm