关于做好西安培华学院2024年
下
半年
发展团员工作的通知
各二级学院团委、各团工委:
为深入贯彻落实习近平总书记在同团中央新一届领导班子集体谈话时的重要讲话精神,根据《关于新形势新征程加强和改进团员队伍建设工作意见》《中国共产主义青年团发展团员工作细则》精神,根据陕西省教育团工委通知要求,现开展2024年下半年发展团员工作,现将有关工作通知如下:
一、名额分配
根据陕西省教育团工委下发2024年下半年团员发展计划,共计划拨予西安培华学院2024年下半年团员发展计划数共计272个(本科计划260个、专科计划12个)。此次团员发展计划名额分配根据各学院团青比例进行分配(详见附件1),各学院团支部根据团支部团青比合理分配名额,比例分配重点向2023级团青比低于25%的班级倾斜,规范组织学生自愿申请并根据情况开展培养教育、民主评议,确定最终推荐名单上报校团委。按上级单位工作要求,逾期不得申报。(注:2024年上半年申
请过但未发展的学生须重新提交申请,经考察合格后本次优先发展;团青比超过60%的班级不增加指标。)
二、入团条件
1.对共产主义有一定理解,愿意为实现共产主义不懈奋斗;关心国家大事,有家国情怀和时代责任感,坚持爱国、爱党、爱社会主义相统一,有国家安全意识;
2.年龄在十四周岁以上,二十八周岁以下,拥有西安培华学院注册学籍的学生;
3.学习认真刻苦,学业成绩良好,思想政治类课程考评良好及以上;
4.积极参加团内政治学习活动,参加团内集中学习培训不少于4次,集中学习内容参照《2024年基层团组织主题团日活动指引》(培华团办发(2024)4号),团课学习时长满8学时且成绩合格;
5.在校期间没有违反校规校纪,无法律规定的严重不良行为和违法犯罪行为;
6.承认团的章程,执行团的决议,能够按期交纳团费;
7.模范践行文明风尚,带头参与学雷锋志愿服务等社会公益活动,成为注册志愿者且年度志愿服务时长不少于20小时。
三、发展团员工作流程
1.本人递交纸质版入团申请书(西安培华学院信纸,手写);
2.申请入团的学生需有本支部的两名团员或学生党员作为入团培养联系人(手拉手朋辈帮扶);
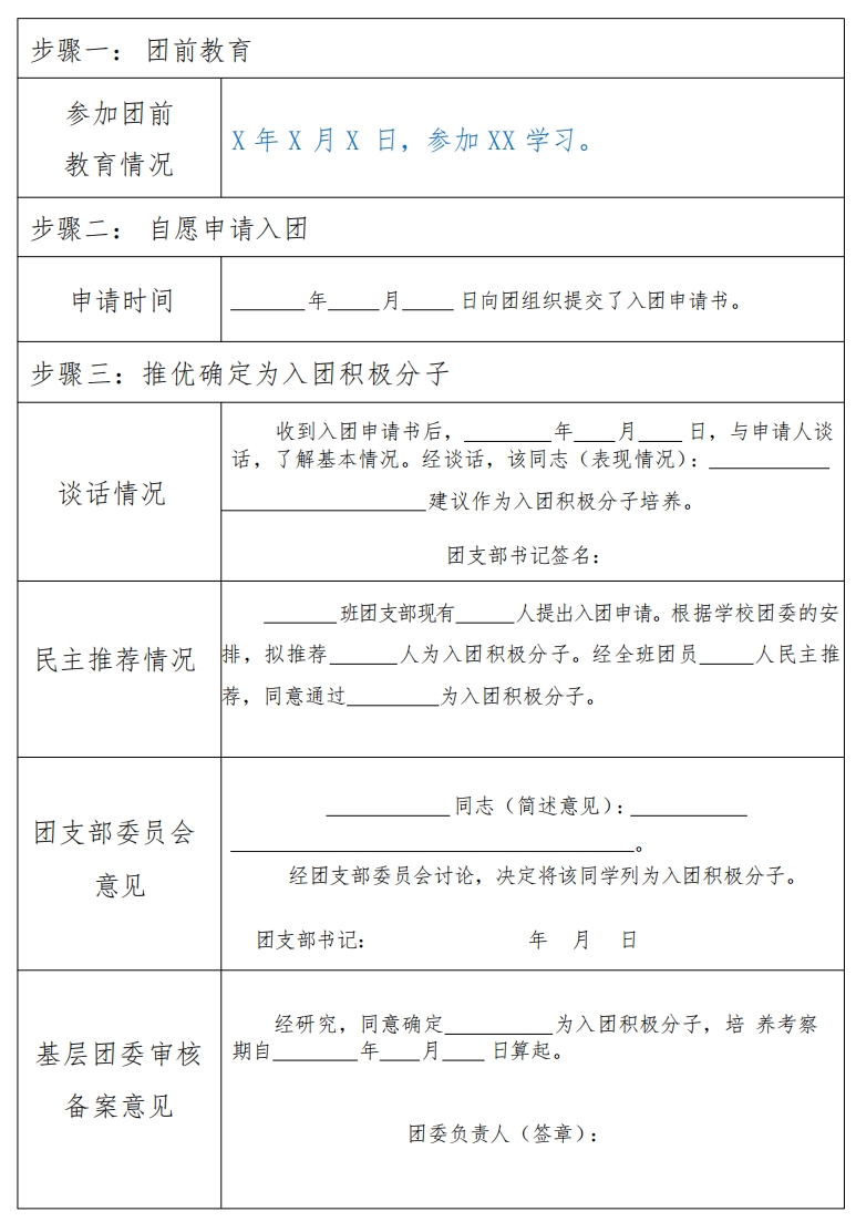
3.基层团组织对入团积极分子进行培养教育和考察,团支部委员会预审通过后发放《入团积极分子培养考察表》,报基层团委批准;
4.基层团委审查并填写《2024年入团积极分子备案表》《2024年团员发展计划汇总表》,报校团委批准;
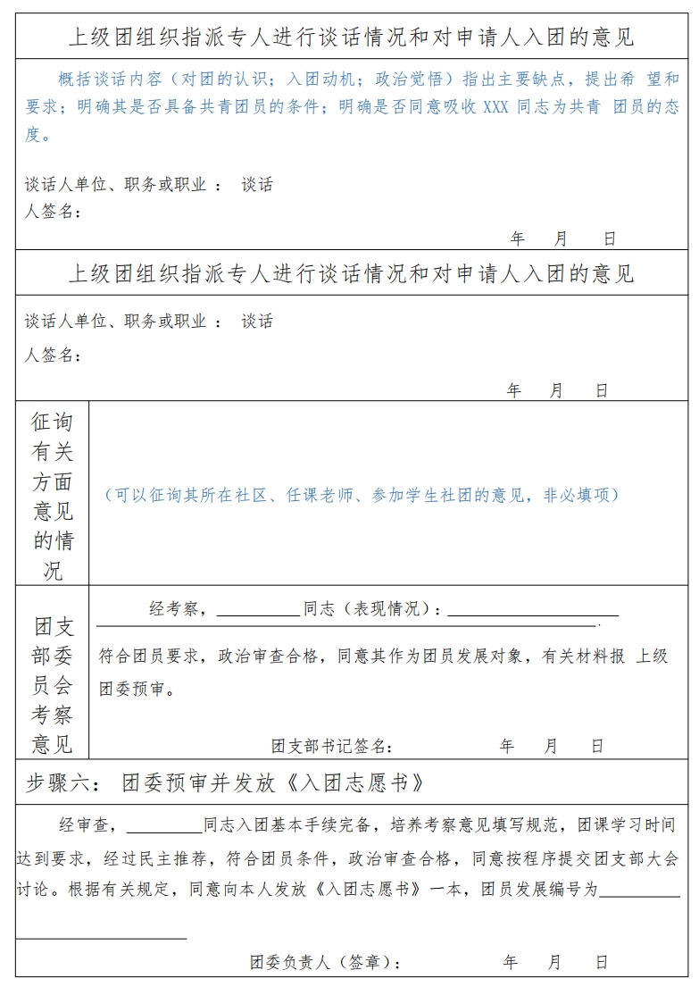
5.经基层团支部委员会培养考察,期满合格后报基层团组织批准,发放《入团志愿书》《中国共产主义青年团团员登记表》;
6.发展对象按要求认真如实填写《入团志愿书》《中国共产主义青年团团员登记表》。团支部委员会、基层团委按照申请人是否具备团员条件,入团手续是否完备等内容在《入团志愿书》上填写审批意见;
7.团支部应及时将上级团组织批准学生入团的决定通知本人。对于未被批准入团的学生,团支部也应将情况及时通知本人,帮助其认识自己的不足,鼓励其继续努力。被批准入团的学生,从支部大会通过之日起取得团籍并计算团龄,从上级团委批准的那个月开始交纳团费;
8.新团员应在团旗下进行入团宣誓,在宣誓仪式上向新团员颁发团员证和团徽。《入团志愿书》发放1个月内,新发展的团员须按照《入团志愿书》上团员发展编号将信息录入“智慧团建”系统,将团员证送至校团委加盖钢印,《入团申请书》《入团志愿书》《入团积极分子培养考察表》《中国共产主义青年团团员登记表》交至基层团委存入档案。
四、提交材料
1.纸质版入团申请书(西安培华学院信纸,手写,日期需为2024年3月1日前),提交至各二级学院团委。
2.团支部填写《西安培华学院2024年团员发展计划汇总表》(附件3),并在汇总表内对拟发展的团员进行排序上报至各二级学院团委。二级学院团委将各学院最终将《2024年团员发展汇总表》电子版于11月17日12:00前报送提交至校团委邮箱:gqt@peihua.edu.cn。
五、工作要求
1.进一步突出政治标准。各团支部要深入学习贯彻习近平新时代中国特色社会主义思想,深刻领会以政治建设为统揽推进新时代党的建设的新要求,深切落实习近平总书记关于加强新时代团员队伍先进性建设的重要指示,切实提高政治站位,把做好发展团员工作作为落实习近平总书记重要指示精神,加强团员队伍建设、保持和增强团员先进性的重要举措,作为落实共青团改革部署的重要举措。
2.严格规范入团程序。按照《中国共产主义青年团发展团员工作细则》(中青办发〔2016〕11号)文件要求,优化完善入团流程、严格审核把关,确保程序规范,材料手续完备、过程公开透明。确保团员发展调控落实到位、程序规范到位,用严的标准和严的程序从源头上确保发展团员质量。
3.切实提高发展质量。注重源头把关,加强过程培养,广泛吸收各领域青年中有理想、敢担当、能吃苦、肯奋斗的先进分子入团,不断提高新发展团员质量,巩固团员队伍基础。持续推进落实推优入团、积分入团、评议入团制度,把年满14周岁、思政课考评优良、8学时团课学习合格、年度20小时志愿服务时长等作为入团必备条件。
4.从严落实电子档案录入。规范填写《中国共产主义青年团入团志愿书》,加强对于电子信息档案录入准确性和规范性的检查,保证发展编号有效、规范使用,“智慧团建系统”电子档案正确规范录入。
联系人:林文婷 029-85680160
附件:1.2024年团员名额分配表
2.2024年团积极分子备案表
3.2024年入团员发展计划汇总表
4.2024年新发展团员智慧团建系统信息备案表
5.中国共产主义青年团团员登记表
6.入团积极分子培养考察表
共青团西安培华学院委员会
2024年11月7日
附件1
西安培华学院2024年(下半年)团员发展名额分配一览表

附件2
西安培华学院2024年新发展团员“智慧团建”系统信息备案表
基层团委(加盖公章): 二级学院团委书记(签字):

附件3
西安培华学院2024年入团积极分子备案表
基层团委(加盖公章):
二级学院团委书记(签字):

附件4
西安培华学院2024年团员发展计划汇总表
填报单位(加盖公章):
填报人: 联系方式:

附件5
中国共产主义青年团团员登记表
(2024年版)


注:本表一式一份,由所在学院团组织统一装入学生团员档案,丢失不予补办。
共青团西安培华学院委员会工作部(制)
附件6
入团积极分子
培养考察表
组织全称XXX(团组织全称)
姓名XXX(真实姓名)
202X 年 XX 月 XX 日











