为保持大学生艺术团的学习积极性,增强学生干部组织管理能力,加强大学生艺术团队伍建设,2025年11月25日19:00西安培华学院大学生艺术团2025-2026学年换届大会在恒友楼4楼多功能报告厅隆重举行。出席本次大会的有艺术教育中心主任刘荣弟教授,艺术教育中心张茹老师、卫梓琪老师、田佳丰老师、齐堃老师、呼延靖娜老师、刘晓威老师、贺方林老师、包晨老师、李龙老师、宋亚平老师和李朝旭老师,以及大学生艺术团各队学生代表100余人。

01.全体合唱校歌

全体师生肃立合唱《培华之歌》,所有人怀着激动的心情迎接本次换届大会。
02.宣读任命文件

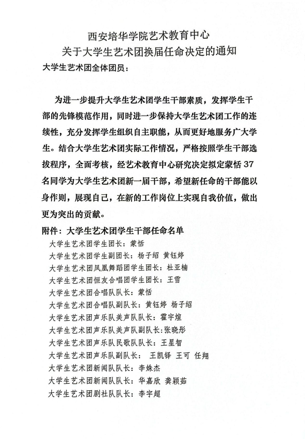
张茹老师宣读2025-2026学年大学生艺术团学生干部任命文件。
03.颁发聘书






艺术教育中心刘荣弟教授及各位到场教师为新任凤凰舞蹈团、恒友合唱团、大学生艺术团团长颁发聘书。
05.新任学生团长发言

新一届大学生艺术团团长蒙恬发言。她分享了对大艺团的深厚热爱和在大艺团期间的成长收获,欢迎了新成员加入,呼吁全体成员团结互助、脚踏实地,主动为集体奉献力量,以艺术为笔,共同书写多彩青春篇章。
06.刘荣弟教授总结发言

刘荣弟教授表达出对离任学生干部的感谢,也对新一届学生干部的表示祝贺。随后回顾了我校2025年丰富多彩的校园文化活动,通报了我校参与各类艺术比赛的获奖情况,肯定了大艺团各演出团体为我校九十七周年校庆文艺晚会等演出活动做出的重大贡献。大艺团始终坚守育人初心与艺术使命,为培华学子搭建多元化的艺术实践平台与才华展示舞台。新鲜力量的融入,不仅让艺术团的艺术氛围愈发醇厚,更赋予团体蓬勃向上的生机与活力,推动艺术表现形式向多元化、高品质方向不断拓展。同学们在参与艺术团实践的过程中,既丰富了课余文化生活、提升了艺术素养,也以青春之力为艺术团的发展注入动能,助力团体斩获诸多优异成果。愿艺术团全体师生在未来的征程中,继续凝心聚力、携手共进,以对艺术的赤诚与执着,向着共同的理想信念奋勇拼搏,书写更加绚丽的艺术篇章。
07.新任大学生艺术团干部通知及名单


08.全体合影留念

最后,全体参会人员合影留念,大学生艺术团2025-2026年度换届大会到此落下帷幕。冬日赴新途,换届共逐光,让我们一起期待培华大艺团更加美好的明天!
撰稿:包晨
图片:包晨 李龙
校对:田佳丰
审核:刘荣弟